INFOSWAP
Designed to be a cross-functional platform Infoswap, simplifies social media and E-com integrated into one app without the need of 3rd party handling.
Reasons for Making the App
Most application are only capable of being messaging and content creation platforms
Most allow E-com Ads but then redirects users to third party websites to purchase goods
Several re-direction links glitch, complicates user flow and limit online shops revenue
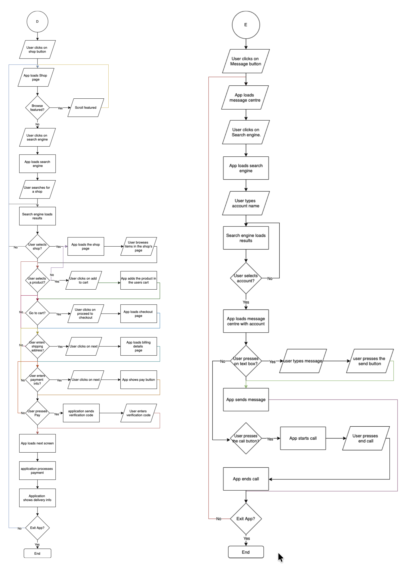
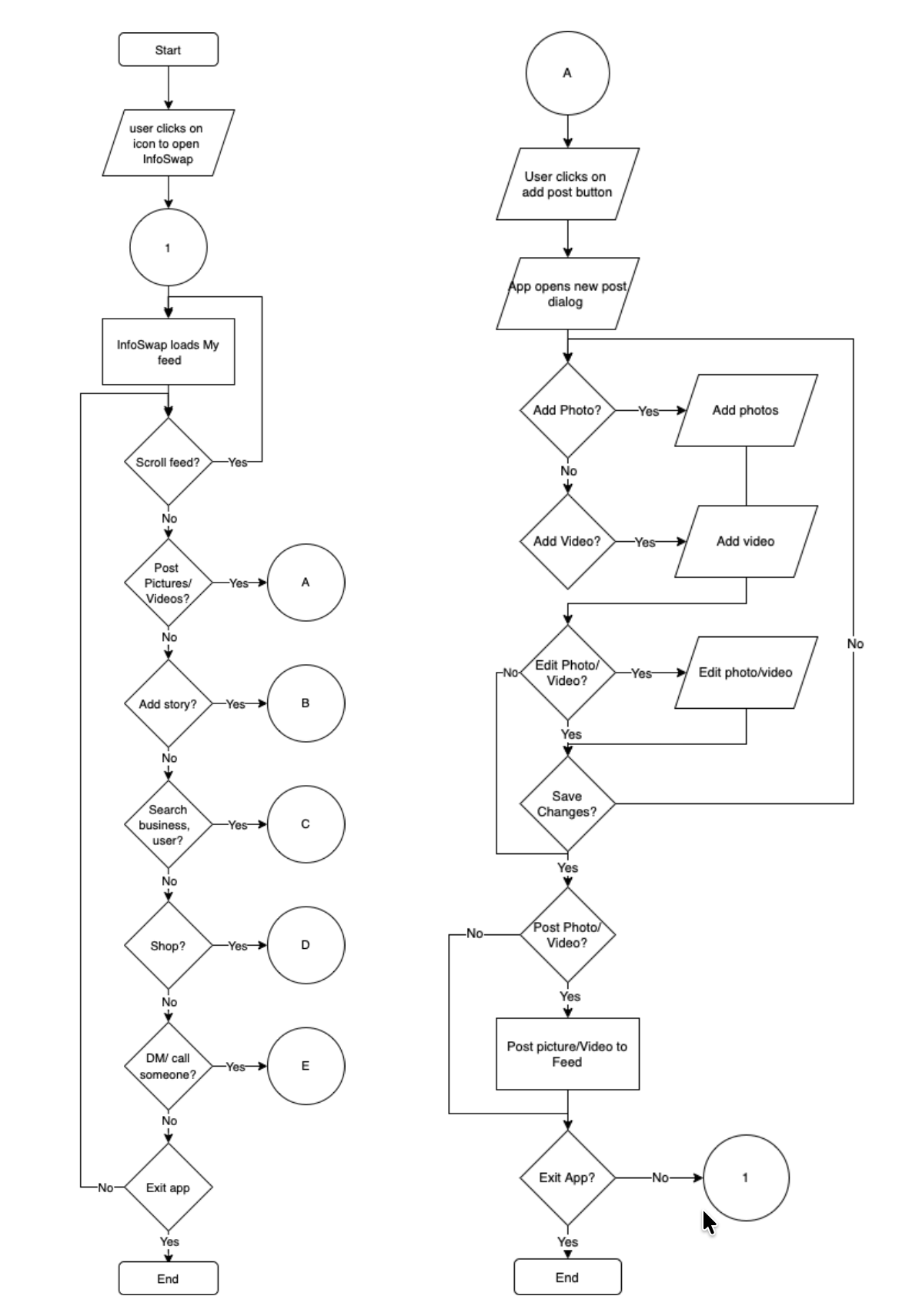
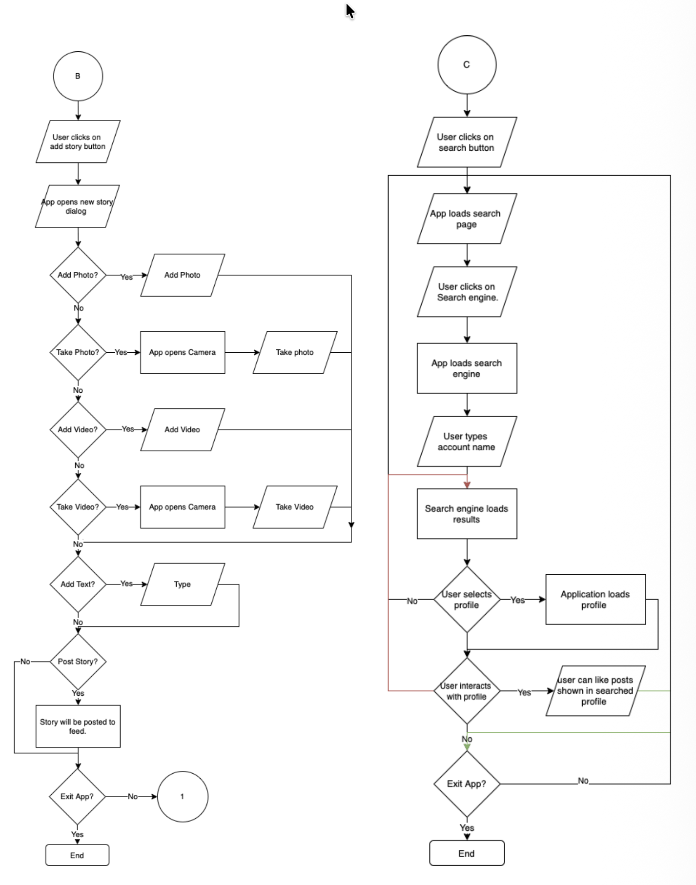
This makes the connection between social platforms and businesses somewhat complicated and eventually stresses usersApplication Flow Charts
Application Preview
Boasting a refined user flow, Infoswap's UI is based on familiarity (Jakob's law) so that the app feels familiar to new users. Infoswap integrates E-com like never before having every shop onboard the app makes purchasing products easier and faster, eliminating confusion and lost profits for shops